Стабилитроны и стабисторы.
Предназначены для стабилизации уровня напряжения при изменении протекающего через диод тока. У стабилитронов рабочим является пробойный участок вольт-амперной характеристики ной характеристики в области обратных напряжений (рис. IV.б). На этом участке напряжение на диоде остается практически постоянным при значительном изменении тока, протекающего через диод. У стабисторов рабочим служит прямой участок вольт-амперной характеристики (рис. IV.7). У двуханодных стабилитронов имеются два встречно включенных р—n-перехода, каждый из которых является основным для противоположной полярности.


Основные параметры. Напряжение стабилизации UCT — напряжение на стабилитроне при заданном токе стабилизации. Допускаемый разброс напряжения стабилизации от номинального UСт.ном — максимально допустимое отклонение напряжения стабилизации от номинального для стабилитронов данного типа. Дифференциальное сопротивление стабилитрона rст — отношение приращения напряжения стабилизации на стабилитроне к вызвавшему его малому приращению тока в заданном диапазоне частот.
Температурный коэффициент напряжения стабилизации αст — отношение относительного изменения напряжения стабилизации к абсолютному изменению температуры окружающей среды при постоянном токе стабилизации. Полная емкость стабилитрона С — емкость между выводами стабилитрона при заданном напряжении смещения.
Максимально допустимые параметры. К ним относятся: максимальный Iст mах, минимальный ICTmin токи стабилизации, максимально допустимый прямой ток I mах, максимально допустимый импульсный прямой ток I пр и тах, максимально допустимая рассеиваемая мощность Ртах.
Трехвыводной стабилизатор положительного напряжения LM317.
Одним из самых распространенных элементов, применяемых в современной электронике, являются интегральные стабилизаторы напряжения. Многие из этих стабилизаторов рассчитаны на одно фиксированное напряжение, что приводит к некоторому ограничению сферы применения подобных приборов. В противоположность им, имеется целый ряд регулируемых стабилизаторов, выходное напряжение которых настраивается разными способами и, как правило, находится в довольно широком диапазоне. Это приводит к тому, что разработчики самого разнообразного электронного оборудования обращают свое внимание на подобные устройства и, как следствие, их можно встретить практически повсюду: на системных платах ПК, в принтерах, в мониторах, в UPS, в системных блоках питания, копировальных аппаратах и прочих устройствах.
Чаще других в современной схемотехнике применяются регулируемые трехвыводные стабилизаторы положительного напряжения LM317, к семейству которых относятся так же микросхемы LM117 и LM217. Эти стабилизаторы обеспечивают ток нагрузки более 1.5 А в диапазоне выходных напряжений от 1.2В до 37В. LM317 очень удобна в применении, так как необходимо только два внешних резистора для задания любого выходного напряжения в указанном диапазоне. Кроме того, у LM317 нестабильность по напряжению и току нагрузки имеет лучшие показатели, чем у традиционных стабилизаторов с фиксированным значением выходного напряжения. Микросхемы LM117, LM217, LM317 имеют лучшие технико - эксплуатационные показатели, чем у обычных стабилизаторов.
Регулируемые стабилизаторы имеют схемы защиты от перегрузки, схемы ограничения тока, схемы защиты от перегрева, схему защиты от несоблюдения области безопасной работы.

На рис.1 изображено направление токов, протекающих через выводы LM317. Стабилизатор обеспечивает опорное напряжение Vref = 1.25 В (напряжение между выходным и управляющим выводами). Это опорное напряжение прикладывается к задающему ток резистору R1. Значение выходного напряжения определяется по формуле: Vout=Vref( I+R2/R1 )+IadjR2.
Ток через управляющий вывод не превышает значения 100мкА.
Ни один из выводов микросхемы не должен быть подключен к "земле" в обязательном порядке. Подключение к "земле" осуществляется через соответствующий делитель. Поэтому данный стабилизатор, как говорят, имеет "плавающие" относительно "земли" потенциалы выводов. Как результат этого, с помощью LM317 могут стабилизироваться напряжения в несколько сотен вольт, при условии, что не будет превышен допустимый предел разности напряжений вход-выход.
Обычно стабилизаторы серии LM317 не требуют подключения дополнительных конденсаторов, за исключением ситуации, когда микросхема стабилизатора установлена далеко от конденсатора фильтра исходного источника питания. В этом случае требуется входной шунтирующий конденсатор. Выходной конденсатор позволяет улучшить стабилизацию на высоких частотах. Шунтирование конденсатором управляющего входа повышает значение коэффициента сглаживания пульсаций напряжения, чего очень трудно добиться в других трехвыводных стабилизаторах. В качестве фильтрующих конденсаторов предпочтительнее использовать качественные танталовые конденсаторы. Конденсаторы этого типа характеризуются низким импедансом на высоких частотах и такой конденсатор емкостью 1мкФ эквивалентен на высоких частотах электролитическому алюминиевому конденсатору 25мкФ.
LM117, LM217, LM317 удобны при создании простых регулируемых импульсных стабилизаторов с программируемым выходным напряжением, при создании прецизионных стабилизаторов тока.
При электронном отключении питания управляющий вывод микросхемы подключается к "земле", что задает выходное напряжение на уровне 1.2В, при котором большинство нагрузок отключаются, либо потребляют малый ток.
К особенностям микросхемы можно отнести следующее: регулируемое значение выходного напряжения от 1.2В до 37В; гарантированный выходной ток до 1.5А; нестабильность по напряжению 0.01%/В; нестабильность по току нагрузки 0.1%;
уровень ограничения выходного тока не зависит от температуры;
отсутствует необходимость применения «подпорки» для обеспечения высоковольтного стабилизированного напряжения;
стандартный трехвыводной транзисторный корпус; коэффциент подавления напряжения пульсаций 80дБ. Отечественным аналогом являются микросхемы семейства 142ЕН12.
Типономиналы микросхем LM 117/217/317 приводятся в таблице 1.
|
Типономинал |
Корпус |
Температурный диапазон, °С |
Рассеиваемая мощность, Вт |
Ток нагрузки, А |
|
LM117К |
ТО-3 |
-55...+150 |
20 |
1.5 |
|
LM217К |
ТО-3 |
-25...+150 |
20 |
1.5 |
|
LM317К |
ТО-3 |
0...+125 |
20 |
1.5 |
|
LM117Н |
ТО-39 |
-55...+150 |
2 |
0.5 |
|
LM217Н |
ТО-39 |
-25...+150 |
2 |
0.5 |
|
LM317Н |
ТО-39 |
0...+125 |
2 |
0.5 |
|
LM317T |
ТО-220 |
0... + 1 25 |
15 |
1.5 |
|
LM317MP |
ТО-220 |
0...+1 25 |
7.5 |
0.5 |
Максимальные значения параметров микросхем семейства LM317 приведены в таблице 2.
|
Параметр |
Значение |
Ед. измер. |
|
Мощность рассеивания |
Встроенное ограничение |
|
|
Разность между входным и выходным напряжением |
40 |
В |
|
Диапазон рабочих температур для LM117 |
от -55 до +150 |
°С |
|
Диапазон рабочих температур для LM217 |
от 0 до +125 |
°С |
|
Диапазон рабочих температур для LM317 |
от -25 до +150 |
°С |
|
Температура хранения |
от -65 до +150 |
°С |
|
Температура выводов |
300(10 сек.) |
°С |
Как уже говорилось, эти микросхемы находят применение в качестве самых разнообразных устройств: стабилизаторы с самыми разными значениями выходных напряжений, регулируемые стабилизаторы напряжения, ограничители тока, импульсные стабилизаторы, зарядные устройства, ограничители напряжения переменного тока, усилители.
Примеры применения микросхемы.
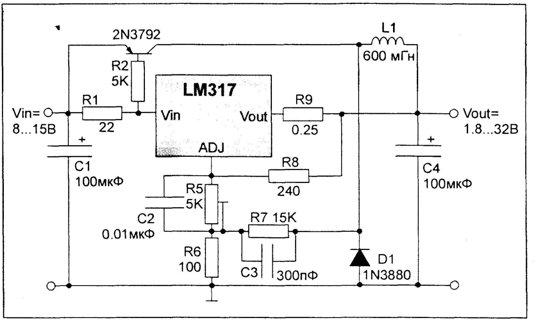
Типовая схема стабилизатора с выходным напряжением от 1.2 до 25 Вольт.
Эта схема позволяет формировать любое выходное напряжение в указанном диапазоне, причем значение стабилизированного напряжения определяется выбором номиналов резисторов R1 и R2.

Уровень входного напряжения стабилизатора должен быть более 28В. Конденсатор С1 в этой схеме необходим, если микросхема LM317 удалена от первичного источника питания, а конденсатор С2 предназначен для ослабления переходных процессов и, в принципе, не обязателен.
Схема стабилизатора с выходным напряжением от 1.2 до 20 Вольт и минимальным током управляющего вывода.
Эта схема является самым простейшим примером построения стабилизатора, уровень выходного напряжения которого программируется подбором номиналов резисторов R1 и R2. Эта схема требует минимального тока нагрузки в 4 мА. Значение выходного напряжение в этой схеме можно плавно регулировать, используя переменный резистор (R2). Такие стабилизаторы нашли самое широкое распространение в современных электронных схемах.

Схема стабилизатора, включаемого по сигналу ТТЛ.
Эта схема предназначена для построения источника тока, который можно включаться и выключаться по сигналу от внешней схемы, например микропроцессора или контроллера. Это может использоваться в источниках, имеющих дежурные режимы работы с малым энергопотреблением. Если требуется в какой либо момент времени отключить подачу питания на определенные схемы и цепи (для перевода в "дежурный" режим), формируется сигнал OFF (ТТЛ-уровня), и блокирующий транзистор открывается. Это фактически приводит к подключению управляющего вывода ADJ к "земле", и на выходе стабилизатора формируется напряжение 1.2В, что приводит к отключению нагрузки, подключенной к этому каналу напряжения.

Схема импульсного стабилизатора на ток ЗА.
В этом случае микросхема управляет мощным проходным транзистором, работающим в импульсном режиме. Работа транзистора в импульсном режиме основана на свойстве микросхемы изменять значение входного тока, в зависимости от уровня выходного напряжения. Резисторами R1 и R2 подбирают пороговый уровень срабатывания транзистора. Если выходное напряжение уменьшается, возрастает входной ток микросхемы и ток базы транзистора, что приводит к более длительному времени открытого состояния транзистора и к повышению уровня выходного напряжения, т.е. осуществляется стабилизация. И, наоборот, при повышении выходного напряжения ток базы транзистора уменьшается и выходное напряжение уменьшается. Стоит отметить, что в качестве конденсатора С1 предпочтительнее использовать качественный танталовый конденсатор.

Зарядное устройство на 12 Вольт.
Эта схема является самым простым примером зарядного устройства на фиксированное значение напряжения. В этой схеме резистор Rвых. определяет выходное сопротивление зарядного устройства в соответствии с формулой:
Vout=Rвых.*(l+R2/Rl). Применение этого резистора позволяет при малой скорости заряда обеспечить полный заряд батареи.

Зарядное устройство на постоянный ток 50мА.
В этой схеме обеспечивается постоянство зарядного тока, причем предельное значение этого тока определяется номиналом резистора R3 (при сопротивлении 1 Ом - 0.6 А).

Схема ограничителя тока зарядного устройства на 6 Вольт.
Значение зарядного тока ограничивается резистором R1.

Микросхема TL431
Микросхема TL431, относящаяся к семейству регулируемых прецизионных параллельных стабилизаторов является на сегодняшнее время, пожалуй, самой широко используемой в электронике и электротехнике микросхемой. Эта микросхема встречается везде, где необходимо получить стабильное напряжение, стабильный ток, где необходимо обеспечивать контроль за уровнем напряжения и тока, где необходимо построить цепь защиты от различных аварийных режимов работы. А это значит, что нет такого устройства, прибора, схемы, где мы не встретимся с TL431
Так как TL431 является регулируемым прецизионным параллельным стабилизатором, наиболее широкое применение она получила при проектировании источников питания и цепей защиты от превышения напряжения и превышения потребляемого тока.
TL431 - это трехвыводной регулируемый стабилизатор с улучшенной температурной стабильностью. С помощью микросхемы можно получить практически любое выходное напряжение в диапазоне от 2.5 до 36 Вольт с помощью двух внешних резисторов. Активный выходной каскад этой микросхемы позволяет обеспечить значительное сужение характеристики переключения, благодаря чему TL431 идеально подходит для замены стабилитронов в различных областях применения, и особенно в таких, как регулируемые импульсные источники вторичного электропитания.

Структурная схема и условное обозначение прибора приводятся на рис.1 и рис.2 соответственно. Из рисунка 1 видно, что модель микросхемы может быть представлена:
1. встроенным источником опорного напряжения (Vref), который создает на
инвертирующем входе компаратора "эталонное" смещение;
2. компаратором, на неинвертирующий вход которого подается управляющее
напряжение (оно названо на схеме опорным напряжением);
3. выходным транзистором.
Выходной транзистор "открывается", когда напряжение на управляющем входе - R
(опорное напряжение) достигает 2,5 - 2,75 В. При этом ток катода микросхемы достигает
значения 100-150 мА.
Принципиальная схема TL431 изображена на рис.3.
Предельные значения параметров и режимов:
напряжение на катоде: 37В;
диапазон изменения непрерывного тока катода: от -100 до +150 мА;
температура при пайке: +300°С (60с).
В подавляющем большинстве схем применяются микросхемы, выполненные в корпусе типа ТО-226АА (рис.4) и эти микросхемы выпускаются с индексами: CLP, ACLP, ILP, AILP. Микросхемы с разными индексами отличаются диапазоном рабочих температур (см. предельные значения параметров и режимов).
Полным аналогом микросхемы TL431 является отечественная микросхема 142ЕН19.
Рассмотрим наиболее типовые области применения TL431, к которым относятся источники опорного напряжения, стабилизаторы напряжения, источники тока, прецизионные потребители постоянного тока, мониторы напряжения, схемы защиты от перенапряжения и другие подобные схемы.


Стабилизация выходных напряжений.
Как упоминалось ранее, стабилизация выходных напряжений осуществляется по методу ШИМ, то есть изменением соотношения открытого и закрытого состояний ключевого транзистора. Моменты переключения ключевого транзистора определяются управляющим транзистором.
Регулировка соотношений включенного и выключенного состояний управляющего транзистора осуществляется изменением уровня постоянной составляющей (Uconst) на базе этого транзистора (см. рис.16).
Как видно из рис.16 наличие постоянной составляющей приводит к тому, что линейно нарастающее напряжение на базе управляющего транзистора (Q2) раньше достигает значения отпирания этого транзистора. В результате Q2 открывается через время tl, а не через время t2, a это значит, что силовой транзистор Q1 (база которого шунтируется транзистором Q2) закрывается раньше. Как следствие ограничивается время протекания тока через первичную обмотку, что приводит к уменьшению энергии, накапливаемой в сердечнике трансформатора. Импульсные ЭДС, наводимые во вторичных обмотках трансформатора уменьшаются, приводя к уменьшению выпрямленных выходных напряжений.

Из приведенных рассуждений видно, что увеличение постоянной составляющей приводит к уменьшению выходных напряжений источника питания, а уменьшение постоянной составляющей, наоборот, к увеличению выходных напряжений. Таким образом, изменяя значение постоянной составляющей можно обеспечить стабилизацию выходных напряжений источника питания. Для формирования сигнала стабилизации (постоянной составляющей на базе транзистора Q2) используется схема стабилизации, имеющая узел сравнения, эквивалентное построение которого приведено на рис.17.
В качестве компаратора обычно используется транзистор Qcp., который сравнивает опорное напряжение на стабилитроне ZDопорн с частью измеряемого напряжения, снимаемого с делителя Rl, R2, R3. Измеряемым напряжением может быть выпрямленное напряжение с пилообразной составляющей от вспомогательной обмотки импульсного трансформатора (рис.18), либо выходное напряжение одного из вторичных выпрямителей (в этом случае сигнал рассогласования подается на базу управляющего транзистора через элемент гальванической развязки - оптрон).
В зависимости от требуемой полярности сигнала ошибки на выходе узла сравнения, транзистор Qcp. Может быть как типа p-n-р, так и типа n-p-n.
На рис.19 транзистор Q3 выполняет функцию усилителя сигнала стабилизации. Цепь R2, R3 является цепью запуска преобразователя и одновременно является делителем положительного напряжения, которое используется для отпирания управляющего транзистора Q2 через Q3 при повышении напряжения на выходе блока питания UвыхЗ. Диоды D4 и D5 служат для защиты при коротких замыканиях в цепях этих источников.

В некоторых простых источниках может использоваться схема, приведенная на рис.20. В этой схеме стабилитрон ZD1 используется как пороговый элемент - если напряжение на выходе выпрямителя вспомогательной обмотки увеличивается (причем это увеличение пропорционально увеличению выходных напряжений блока питания), стабилитрон открывается и открывает управляющий транзистор.